皇冠登录地址_双星名人创始人汪海声明与儿子、儿媳断绝关系:中国人的民族品牌,绝不能让“美国身份的人”接班
时间:6天前 阅读:433
世界杯足球平台代理皇冠体育APP为您提供 (www.HGTY.us)皇冠会员开户_登3代理>皇冠信用网/—开会员账号—皇冠信用网招登1登2登3<平台出租>2026年开年,围绕百年鞋企双星名人的控制权争夺,演变成了彻底的决裂皇冠登录地址。
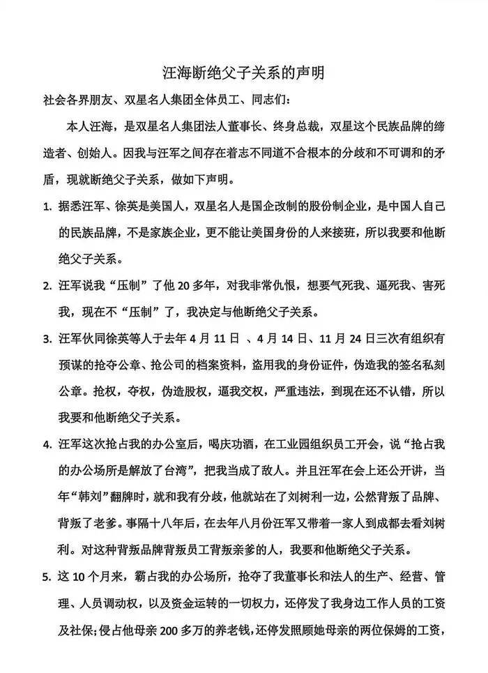
1月3日,84岁的双星名人集团创始人汪海发布声明,正式宣布与儿子汪军、儿媳徐英断绝父子及姻亲关系皇冠登录地址。新黄河记者从接近汪海的工作人员处获悉,这封公开信确为汪海本人所发。


两份声明引爆“公章与法人”攻防战

展开全文





决裂导火索:接班人身份争议与“去创始人化”


在品牌运营上,汪军不仅禁止宣传中提及汪海,下令拆除门头上的汪海头像,甚至停用了登记在汪海名下的“红蓝两颗星”商标皇冠登录地址。汪海认为,这是对品牌历史的背叛。
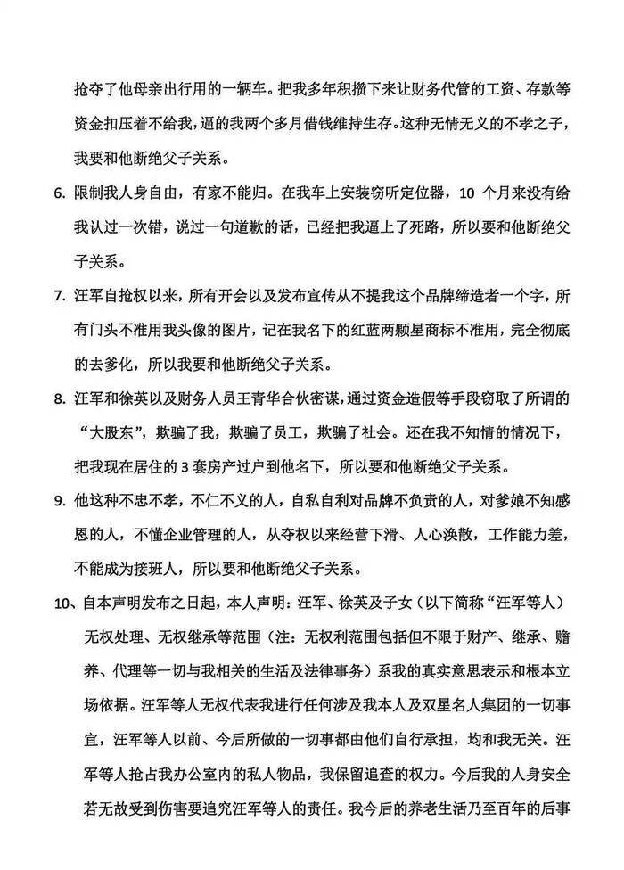
隐秘细节:监控、停薪与资产转移


面对亲情崩塌,汪海在声明最后祭出“杀手锏”:彻底打破“血缘接班”的传统皇冠登录地址。他宣布将成立“双星名人品牌接班委员会”,主张“能人接班”和“职业经理人接班”。
目前,徐英一方虽在股权上占优,但随着汪海死守法定代表人身份并诉诸法律,这场围绕百年鞋企的控制权之争,短期内恐难画上句号皇冠登录地址。
来源:新黄河客户端
猜你喜欢
- 2小时前皇冠信用网代理注册_特朗普说中方可随意收拾“台独”?解决台湾问题,何须看美国脸色
- 2小时前皇冠信用网代理注册_姆伯莫回归曼联!喀麦隆在非洲杯的失利与曼联新教练的挑战
- 5小时前皇冠信用网登123出租_俄威胁活捉德国总理,话音刚落,美军就扣押俄护航油轮,普京勃然大怒
- 13小时前皇冠信用网代理申条件_市民反映深圳一市政路被“圈”进收费停车场?街道办:已整改
- 13小时前皇冠信用网代理申条件_严禁违规开展徒步穿越等活动 国家体育总局登山运动管理中心发文
- 13小时前皇冠信用网代理申条件_江苏省委常委会召开会议
- 15小时前皇冠信用网庄家_快讯!扎哈罗娃:特朗普决定释放“水手”号油轮上两名俄罗斯公民
- 15小时前皇冠信用网庄家_伊朗危险,5架俄罗斯大运抵达:法军开火了,击落2架以色列无人机
- 15小时前皇冠信用网庄家_金灿荣:如果委内瑞拉把自己卖给美国,中国该咋办?
- 17小时前皇冠信用网出租代理_天津市委政法委分管日常工作的副书记王红卫跨省份履新江苏省高院党组书记
- 17小时前皇冠信用网出租代理_教育局通报“河南一男孩校内意外死亡”:经初步调查,已排除刑事案件
- 17小时前皇冠信用网出租代理_邵佳一:若有像日本那么多的海外球员,进世界杯将成中国足球常态
- 2天前皇冠信用网正版开户_上海一厅局级干部突然辞职,刚40岁出头!离开体制后,他比以前更忙了,全职创业究竟值吗?
- 2天前皇冠信用网正版开户_打虎!新疆生产建设兵团党委常委、副司令员李旭被查!
- 2天前体育皇冠信用网_以媒:伊朗军方警告将对特朗普和内塔尼亚胡“敌对言论”作出回应
- 2天前体育皇冠信用网_高市早苗亲手断了自己的后路!中国两柄大锤落下,美早已无力相救
- 2天前体育皇冠信用网_姆巴佩伤情分析:超级杯决赛有望复出,专家称恢复期偏短
- 3天前皇冠代理登入 _明天进“三九”,北京周六至下周一最低气温-9℃!出门穿暖和了
- 3天前皇冠退水 _与马杜罗关押在同一地点,委内瑞拉前情报主管或成美政府“关键证人”
- 3天前世界杯足球平台代理_瓜迪奥拉评曼联解雇阿莫林:三场主场拖住脚步,本可逼近阿森纳
- 4天前皇冠welcome注册账号_刚拿下马杜罗,特朗普一脚踹向普京,关键时刻变脸,打乱了俄乌局势
- 4天前皇冠welcome注册账号_美媒:特朗普或做出重大误判 石油巨头另有考量?
- 4天前皇冠welcome注册账号_厦门警方:张某(女,59岁)作案后当场自杀身亡
- 4天前皇冠信用网怎么注册_马杜罗被掳之后,高市早苗紧急喊话中国递橄榄枝,但对特朗普避而不谈


网友评论